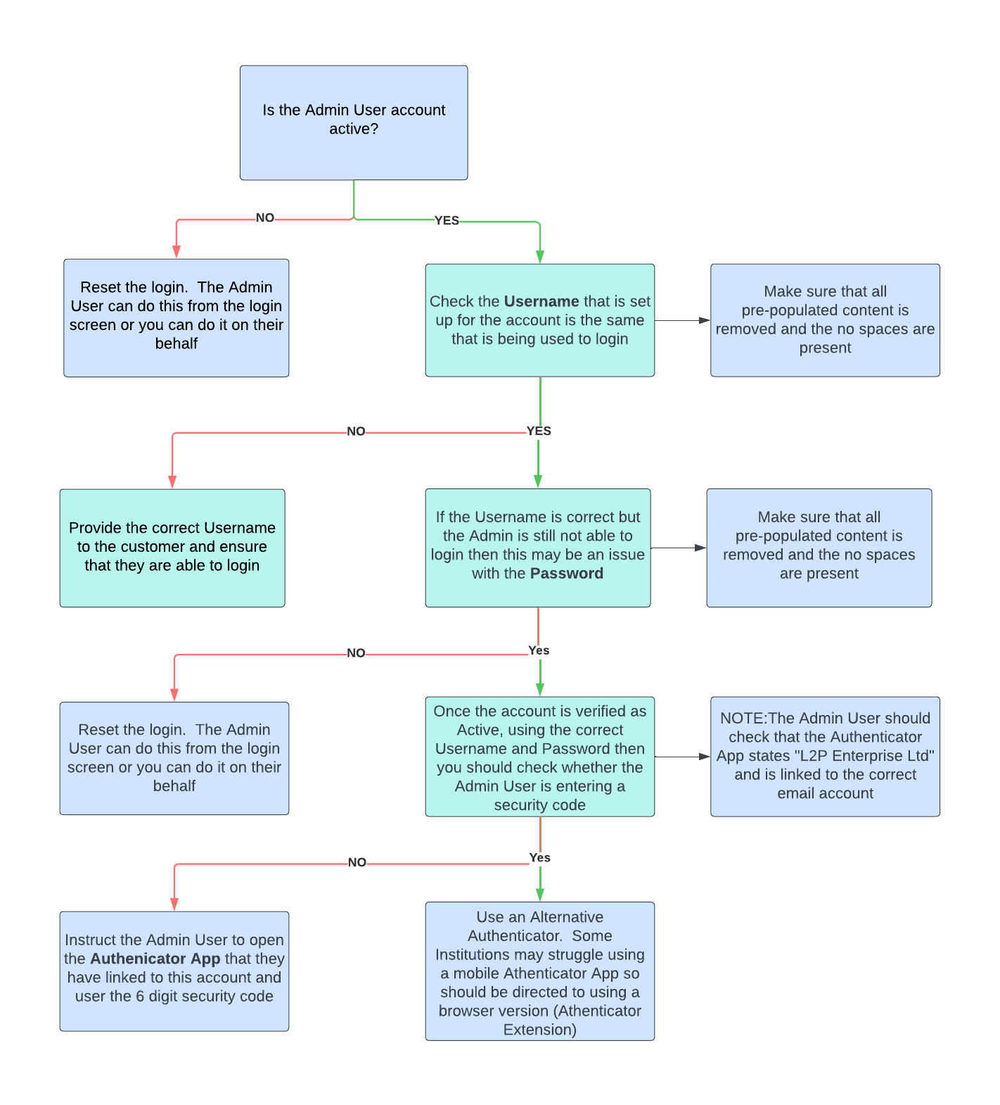
There are a few different reasons why an Administrator would not be able to log in:
- An incorrect password is being entered. This can often happen when they have an Admin user account and a Manager/End User account which are separate but the email address is the same.
- The Username is incorrect. Similar to point number one where there are two accounts and this time it is the email address being entered as the username rather than the correct details. Check on the Admin user account details what this username should be.

- Account Activation. The Admin account may still be inactive.
- No Authenticator. Upon receiving the welcome link and logging in for the first time, Admin users should proceed to the ‘Account’ section (located in the top right-hand corner). There, they can set up their Authenticator by following the instructions accessible through the ‘Set up’ button. In some cases, users overlook this step, resulting in their inability to log back into their account after logging out without having set up their Authenticator.
- Incorrect Authenticator code. Check whether the code is being entered correctly, paying particular attention to any spaces that may have been typed in. This would not be a commonly occurring scenario, but it is worth checking.
The above list is ordered from most to least common in terms of their occurrence. Performing a set series of checks will allow you (in most cases) to identify the reason that an Admin User is not able to access their L2P account:

NOTE: If the Admin User continues to have issues with logging in, you may wish to set a specific password up for them – permission to do this should be in writing from the Admin User. Any more complex login issues should be initially referred to the Technical Liaison and/or the Customer Success Team.
Was this article helpful?
That’s Great!
Thank you for your feedback
Sorry! We couldn't be helpful
Thank you for your feedback
Feedback sent
We appreciate your effort and will try to fix the article